Product Summary
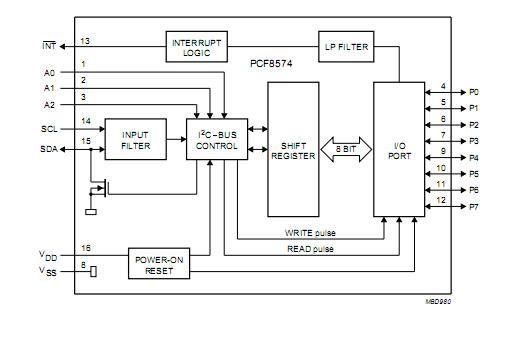
The PCF8574ATD-T is a Remote 8-bit I/O expander. It provides general purpose remote I/O expansion for most microcontroller families via the I2C interface. The PCF8574ATD-T features an 8-bit quasi-bidirectional I/O port (P0–P7), including latched outputs with high-current drive capability for directly driving LEDs. Each quasi-bidirectional I/O can be used as an input or output without the use of a data-direction control signal. The PCF8574ATD-T provides an open-drain output (INT) that can be connected to the interrupt input of a microcontroller.
Parametrics
PCF8574ATD-T absolute maximum ratings: (1)VCC Supply voltage range: –0.5 to 7 V; (2)VI Input voltage range: –0.5 to VCC + 0.5 V; (3)VO Output voltage range: –0.5 to VCC + 0.5 V; (4)IIK Input clamp current VI < 0: –20 mA; (5)IOK Output clamp current VO < 0: –20 mA; (6)IOK Input/output clamp current VO < 0 or VO > VCC: ±400 mA; (7)IOL Continuous output low current VO = 0 to VCC: 50 mA; (8)IOH Continuous output high current VO = 0 to VCC: –4 mA; (9)Continuous current through VCC or GND: ±100 mA; (10)Tstg Storage temperature range: –65 to 150 ℃.
Features
PCF8574ATD-T features: (1)Low Standby-Current Consumption of 10 μA Max; (2)Latched Outputs With High-Current Drive Capability for Directly Driving LEDs; (3)I2C to Parallel-Port Expander; (4)Latch-Up Performance Exceeds 100 mA Per JESD 78, Class II; (5)Open-Drain Interrupt Output ; (6)Compatible With Most Microcontrollers.
Diagrams

![]() |
![]() PCF80 |
![]() Other |
![]() |
![]() Data Sheet |
![]() Negotiable |
|
||||
![]() |
![]() PCF84C00 |
![]() Other |
![]() |
![]() Data Sheet |
![]() Negotiable |
|
||||
![]() |
![]() PCF84C12A |
![]() Other |
![]() |
![]() Data Sheet |
![]() Negotiable |
|
||||
![]() |
![]() PCF84C12AP |
![]() Other |
![]() |
![]() Data Sheet |
![]() Negotiable |
|
||||
![]() |
![]() PCF84C21A |
![]() Other |
![]() |
![]() Data Sheet |
![]() Negotiable |
|
||||
![]() |
![]() PCF84C22A |
![]() Other |
![]() |
![]() Data Sheet |
![]() Negotiable |
|
||||
(China (Mainland))








