Product Summary
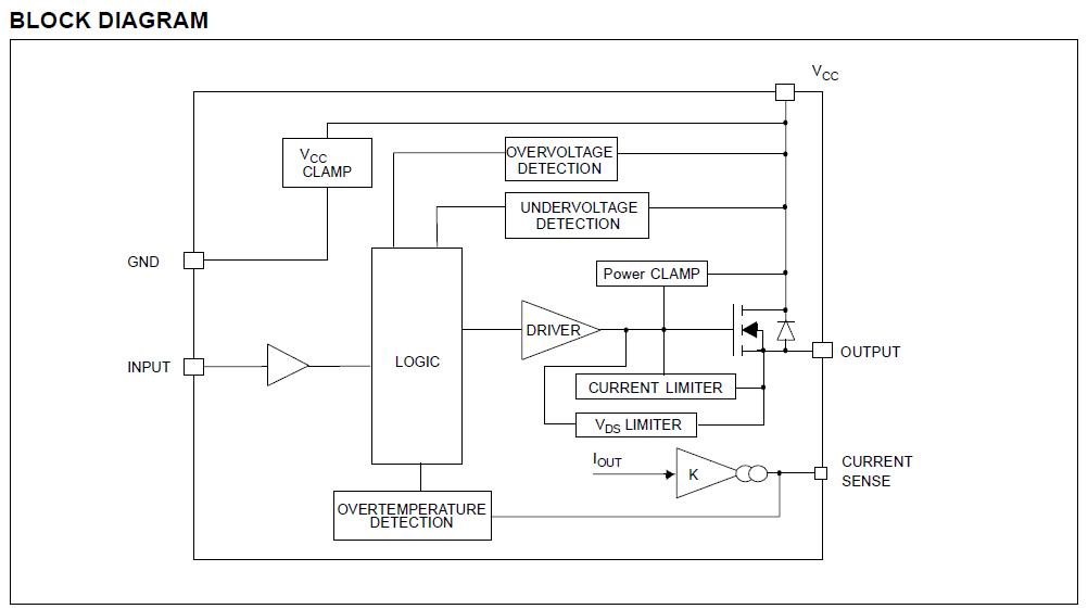
The VN920SP13TR is a monolithic device designed in STMicroelectronics VIPower M0-3 Technology, intended for driving any kind of load with one side connected to ground. Active VCC pin voltage clamp protects the device against low energy spikes. Active current limitation of VN920SP13TR combined with thermal shutdown and automatic restart protect the device against overload. The VN920SP13TR integrates an analog current sense output which delivers a current proportional to the load current. Device automatically turns off in case of ground pin disconnection.
Parametrics
VN920SP13TR absolute maximum ratings: (1)DC Supply Voltage: 41 V; (2)Reverse DC Supply Voltage: - 0.3 V; (3)DC Reverse Ground Pin Current: - 200 mA; (4)DC Output Current: Internally Limited A; (5)Reverse DC Output Current: - 40 A; (6)DC Input Current: +/- 10 mA; (7)Current Sense Maximum Voltage: -3 V, +15 V; (8)Electrostatic Discharge (Human Body Model: R=1.5KW; C=100pF): INPUT: 4000 V, CURRENT SENSE: 2000 V, OUTPUT: 5000 V, VCC: 5000 V; (9)Maximum Switching Energy (L=0.25mH; RL=0W; Vbat=13.5V; Tjstart=150℃; IL=45A): 362 mJ; (10)Power Dissipation TC ≤ 25℃: 96.1 W; (11)Junction Operating Temperature: Internally limited ℃; (12)Case Operating Temperature: - 40 to 150 ℃; (13)Storage Temperature: - 55 to 150 ℃.
Features
VN920SP13TR features: (1)CMOS compatible input; (2)proportional load current sense; (3)shorted load protection; (4)undervoltage and overvoltage shutdown; (5)overvoltage clamp; (6)thermal shutdown; (7)current limitation; (8)protection against loss of ground and loss vcc; (9)very low stand-by power dissipation; (10)reverse battery protection.
Diagrams

| Image | Part No | Mfg | Description | ![]() |
Pricing (USD) |
Quantity | ||||||||||||
|---|---|---|---|---|---|---|---|---|---|---|---|---|---|---|---|---|---|---|
![]() |
![]() VN920SP13TR |
![]() STMicroelectronics |
![]() Power Switch ICs - Power Distribution 30A 36V High Side |
![]() Data Sheet |
![]()
|
|
||||||||||||
| Image | Part No | Mfg | Description | ![]() |
Pricing (USD) |
Quantity | ||||||||||||
![]() |
![]() VN920 |
![]() STMicroelectronics |
![]() Power Driver ICs 30A 36V High Side |
![]() Data Sheet |
![]()
|
|
||||||||||||
![]() |
![]() VN920(012Y) |
![]() STMicroelectronics |
![]() Power Driver ICs 30A 36V High Side |
![]() Data Sheet |
![]()
|
|
||||||||||||
![]() |
![]() VN920-12-E |
![]() STMicroelectronics |
![]() Power Driver ICs 30A 36V HIGH SIDE |
![]() Data Sheet |
![]()
|
|
||||||||||||
![]() |
![]() VN920-B5 |
![]() STMicroelectronics |
![]() Power Driver ICs 30A 36V High Side |
![]() Data Sheet |
![]()
|
|
||||||||||||
![]() |
![]() VN920-B513TR |
![]() STMicroelectronics |
![]() Power Driver ICs 30A 36V High Side |
![]() Data Sheet |
![]()
|
|
||||||||||||
![]() |
![]() VN920B5-E |
![]() STMicroelectronics |
![]() Power Driver ICs 30A 36V HIGH SIDE |
![]() Data Sheet |
![]()
|
|
||||||||||||
(China (Mainland))









