Product Summary
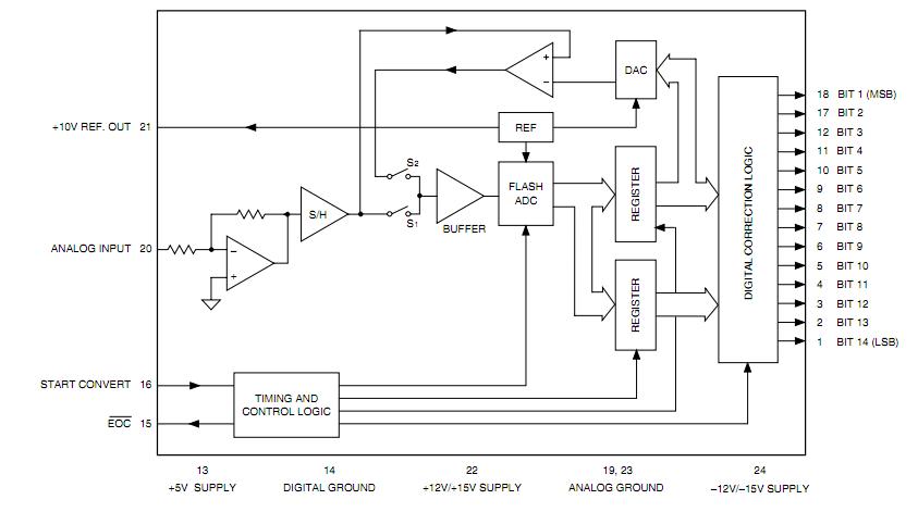
The ADS-929MC is a high-performance, 14-bit, 2MHz sampling A/D converter. This device accurately samples full-scale input signals up to Nyquist frequencies with no missing codes. The ADS-929MC features outstanding dynamic performance including a THD of –74dB.
Parametrics
ADS-929MC absolute maximum ratings: (1)+12V/+15V Supply (Pin 22): 0 to +16 Volts; (2)–12V/–15V Supply (Pin 24): 0 to –16 Volts; (3)+5V Supply (Pin 13): 0 to +6 Volts; (4)Digital Input (Pin 16): –0.3 to +VDD +0.3 Volts; (5)Analog Input (Pin 20): –4 to +17 Volts; (6)Lead Temperature (10 seconds): +300℃.
Features
ADS-929MC features: (1)14-bit resolution; (2)2MHz sampling rate; (3)No missing codes; (4)Functionally complete; (5)Small 24-pin DDIP or SMT package; (6)Low power, 1.8 Watts; (7)Operates from ±15V or ±12V supplies; (8)Edge-triggered; No pipeline delays; (9)Unipolar 0 to +10V input range.
Diagrams

![]() |
![]() ADS-112 |
![]() Other |
![]() |
![]() Data Sheet |
![]() Negotiable |
|
||||||||||||
![]() |
![]() ADS-117 |
![]() Other |
![]() |
![]() Data Sheet |
![]() Negotiable |
|
||||||||||||
![]() |
![]() ADS-118/883 UN REL |
![]() Murata Power Solutions |
![]() ADC (A/D Converters) Analog to Digital Converter |
![]() Data Sheet |
![]() Negotiable |
|
||||||||||||
![]() |
![]() ADS-155 |
![]() Other |
![]() |
![]() Data Sheet |
![]() Negotiable |
|
||||||||||||
![]() |
![]() ADS-15512 |
![]() Mean Well |
![]() DC/DC Converters 12Vout 11.5A/5Vout3A 153W |
![]() Data Sheet |
![]()
|
|
||||||||||||
![]() |
![]() ADS-15524 |
![]() Mean Well |
![]() DC/DC Converters 24V/5.8A 5V/3A 154.2W |
![]() Data Sheet |
![]()
|
|
||||||||||||
(China (Mainland))










